Introduzione

Schema Tassonomico delle Orchidee Italiane aggiornato al 27 gennaio 2026

Schema-tassonomico-aggiornato-2026-01-27 

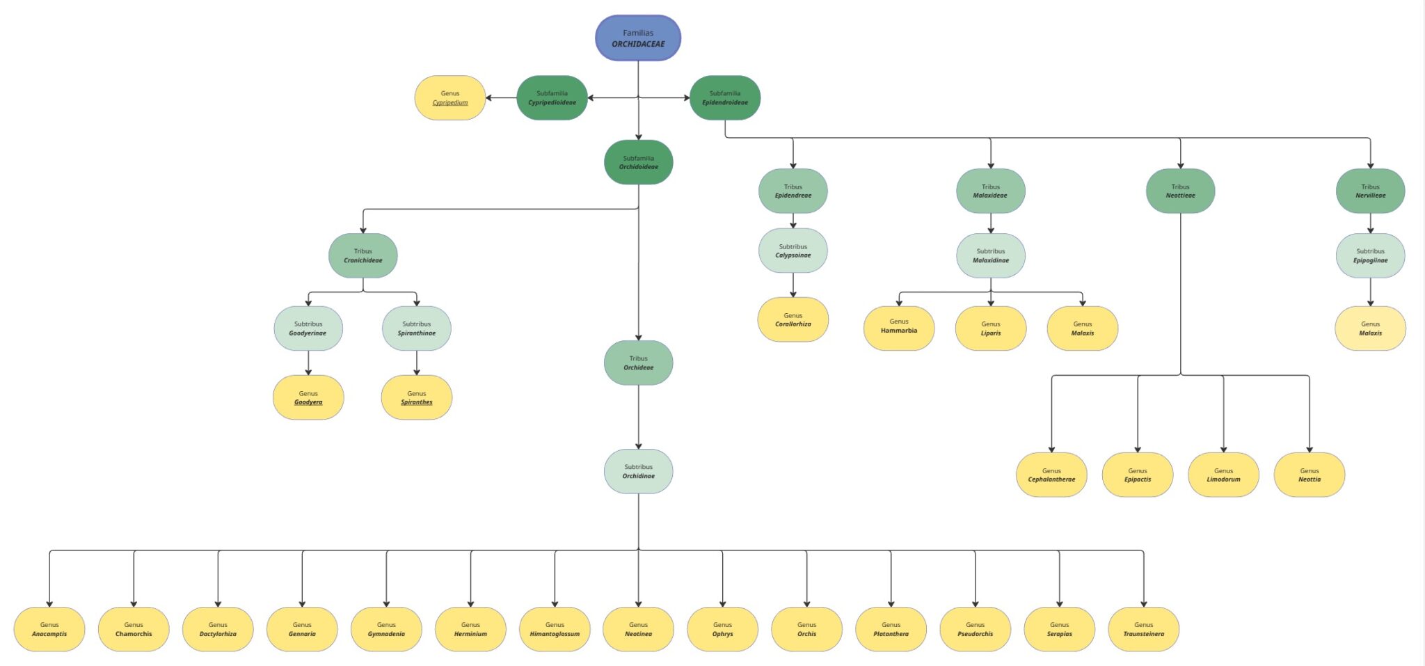
RAPPRESENTAZIONE GRAFICA DELL’ALBERO TASSONOMICO

L’immagine rappresenta lo schema tassonomica adottato dal GIROS con i collegamenti tra i vari livelli sino ad arrivare al Genere.